A singly linked list is the most simple type of linked list, with each node containing some data as well as a pointer to the next node. That is a singly linked list allows traversal of data only in one way. There are several linked list operations that allow us to perform different tasks.
The basic linked list operations are:
- Traversal – Access the nodes of the list.
- Insertion – Adds a new node to an existing linked list.
- Deletion – Removes a node from an existing linked list.
- Search – Finds a particular element in the linked list.
Traverse a Linked List
Accessing the nodes of a linked list in order to process it is called traversing a linked list. Normally we use the traverse operation to display the contents or to search for an element in the linked list. The algorithm for traversing a linked list is given below.
Algorithm: Traverse
Step 1: [INITIALIZE] SET PTR = HEAD
Step 2: Repeat Steps 3 and 4 while PTR != NULL
Step 3: Apply process to PTR -> DATA
Step 4: SET PTR = PTR->NEXT
[END OF LOOP]
Step 5: EXIT
- We first initialize PTR with the address of HEAD. Now the PTR points to the first node of the linked list.
- A while loop is executed, and the operation is continued until PTR reaches the last node (PTR = NULL).
- Apply the process(display) to the current node.
- Move to the next node by making the value of PTR to the address of next node.
The following block of code prints all elements in a linked list in C.
struct node *ptr = head;
printf("Elements in the linked list are : ");
while (ptr != NULL)
{
printf("%d ", ptr->data);
ptr = ptr->next;
}
Inserting Elements to a Linked List
We will see how a new node can be added to an existing linked list in the following cases.
- The new node is inserted at the beginning.
- The new node is inserted at the end.
- The new node is inserted after a given node.
Insert a Node at the beginning of a Linked list
Consider the linked list shown in the figure. Suppose we want to create a new node with data 24 and add it as the first node of the list. The linked list will be modified as follows.

- Allocate memory for new node and initialize its DATA part to 24.
- Add the new node as the first node of the list by pointing the NEXT part of the new node to HEAD.
- Make HEAD to point to the first node of the list.
Algorithm: InsertAtBeginning
Step 1: IF AVAIL = NULL
Write OVERFLOW
Go to Step 7
[END OF IF]
Step 2: SET NEW_NODE = AVAIL
Step 3: SET AVAIL = AVAIL -> NEXT
Step 4: SET NEW_NODE -> DATA = VAL
Step 5: SET NEW_NODE -> NEXT = HEAD
Step 6: SET HEAD = NEW_NODE
Step 7: EXIT
Note that the first step of the algorithm checks if there is enough memory available to create a new node. The second, and third steps allocate memory for the new node.
This algorithm can be implemented in C as follows:
struct node *new_node; new_node = (struct node*) malloc(sizeof(struct node)); new_node->data = 24; new_node->next = head; head = new_node;
Insert a Node at the end of a Linked list
Take a look at the linked list in the figure. Suppose we want to add a new node with data 24 as the last node of the list. Then the linked list will be modified as follows.

- Allocate memory for new node and initialize its DATA part to 24.
- Traverse to last node.
- Point the NEXT part of the last node to the newly created node.
- Make the value of next part of last node to NULL.
Algorithm: InsertAtEnd
Step 1: IF AVAIL = NULL
Write OVERFLOW
Go to Step 10
[END OF IF]
Step 2: SET NEW_NODE = AVAIL
Step 3: SET AVAIL = AVAIL -> NEXT
Step 4: SET NEW_NODE -> DATA = VAL
Step 5: SET NEW_NODE -> NEXT = NULL
Step 6: SET PTR = HEAD
Step 7: Repeat Step 8 while PTR -> NEXT != NULL
Step 8: SET PTR = PTR -> NEXT
[END OF LOOP]
Step 9: SET PTR -> NEXT = NEW_NODE
Step 10: EXIT
This can be implemented in C as follows,
struct node *new_node;
new_node = (struct node*) malloc(sizeof(struct node));
new_node->data = 24;
new_node->next = NULL;
struct node *ptr = head;
while(ptr->next != NULL){
ptr = ptr->next;
}
ptr->next = new_node;
Insert a Node after a given Node in a Linked list
The last case is when we want to add a new node after a given node. Suppose we want to add a new node with value 24 after the node having data 9. These changes will be done in the linked list.

- Allocate memory for new node and initialize its DATA part to 24.
- Traverse the list until the specified node is reached.
- Change NEXT pointers accordingly.
Algorithm: InsertAfterAnElement
Step 1: IF AVAIL = NULL
Write OVERFLOW
Go to Step 12
[END OF IF]
Step 2: SET NEW_NODE = AVAIL
Step 3: SET AVAIL = AVAIL -> NEXT
Step 4: SET NEW_NODE -> DATA = VAL
Step 5: SET PTR = HEAD
Step 6: SET PREPTR = PTR
Step 7: Repeat Steps 8 and 9 while PREPTR -> DATA != NUM
Step 8: SET PREPTR = PTR
Step 9: SET PTR = PTR -> NEXT
[END OF LOOP]
Step 1 : PREPTR -> NEXT = NEW_NODE
Step 11: SET NEW_NODE -> NEXT = PTR
Step 12: EXIT
Deleting Elements from a Linked List
Let’s discuss how a node can be deleted from a linked listed in the following cases.
- The first node is deleted.
- The last node is deleted.
- The node after a given node is deleted.
Delete a Node from the beginning of a Linked list
Suppose we want to delete a node from the beginning of the linked list. The list has to be modified as follows:

- Check if the linked list is empty or not. Exit if the list is empty.
- Make HEAD points to the second node.
- Free the first node from memory.
Algorithm: DeleteFromBeginning
Step 1: IF HEAD = NULL
Write UNDERFLOW
Go to Step 5
[END OF IF]
Step 2: SET PTR = HEAD
Step 3: SET HEAD = HEAD -> NEXT
Step 4: FREE PTR
Step 5: EXIT
This can be implemented in C as follows,
if(head == NULL)
{
printf("Underflow");
}
else
{
ptr = head;
head = head -> next;
free(ptr);
}
Delete last Node from a Linked list
Suppose we want to delete the last node from the linked list. The linked list has to be modified as follows:

- Traverse to the end of the list.
- Change value of next pointer of second last node to NULL.
- Free last node from memory.
Algorithm: DeleteFromEnd
Step 1: IF HEAD = NULL
Write UNDERFLOW
Go to Step 8
[END OF IF]
Step 2: SET PTR = HEAD
Step 3: Repeat Steps 4 and 5 while PTR -> NEXT != NULL
Step 4: SET PREPTR = PTR
Step 5: SET PTR = PTR -> NEXT
[END OF LOOP]
Step 6: SET PREPTR -> NEXT = NULL
Step 7: FREE PTR
Step 8: EXIT
Here we use two pointers PTR and PREPTR to access the last node and the second last node. This can be implemented in C as follows,
if(head == NULL)
{
printf("Underflow");
}
else
{
struct node* ptr = head;
struct node* preptr = NULL;
while(ptr->next!=NULL){
preptr = ptr;
ptr = ptr->next;
}
preptr->next = NULL;
free(ptr);
}
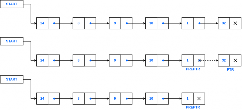
Delete the Node after a given Node in a Linked list
Suppose we want to delete the that comes after the node which contains data 9.

- Traverse the list upto the specified node.
- Change value of next pointer of previous node(9) to next pointer of current node(10).
Algorithm: DeleteAfterANode
Step 1: IF HEAD = NULL
Write UNDERFLOW
Go to Step 10
[END OF IF]
Step 2: SET PTR = HEAD
Step 3: SET PREPTR = PTR
Step 4: Repeat Steps 5 and 6 while PREPTR -> DATA != NUM
Step 5: SET PREPTR = PTR
Step 6: SET PTR = PTR -> NEXT
[END OF LOOP]
Step 7: SET TEMP = PTR
Step 8: SET PREPTR -> NEXT = PTR -> NEXT
Step 9: FREE TEMP
Step 10 : EXIT
Implementation in C takes the following form:
if(head == NULL)
{
printf("Underflow");
}
else
{
struct node* ptr = head;
struct node* preptr = ptr;
while(ptr->data!=num){
preptr = ptr;
ptr = ptr->next;
}
struct node* temp = ptr;
preptr -> next = ptr -> next;
free(temp);
}
Search
Finding an element is similar to a traversal operation. Instead of displaying data, we have to check whether the data matches with the item to find.
- Initialize PTR with the address of HEAD. Now the PTR points to the first node of the linked list.
- A while loop is executed which will compare data of every node with item.
- If item has been found then control goes to last step.
Algorithm: Search
Step 1: [INITIALIZE] SET PTR = HEAD
Step 2: Repeat Steps 3 and 4 while PTR != NULL
Step 3: If ITEM = PTR -> DATA
SET POS = PTR
Go To Step 5
ELSE
SET PTR = PTR -> NEXT
[END OF IF]
[END OF LOOP]
Step 4: SET POS = NULL
Step 5: EXIT
Search operation can be implemented in C as follows:
struct node* ptr = head;
struct node* pos = NULL;
while (ptr != NULL) {
if (ptr->data == item)
pos = ptr
printf("Element Found");
break;
else
ptr = ptr -> next;
}
very helphul